$12 AM Band Frequency Synthesizer

AM Broadcast Band Frequency Generator for Part 15 transmitters


I built the Wenzel Part 15 AM transmitter.  Having learned that better range comes when the frequency is as close to 1700 as possible, I've looked all over for suitable crystals and couldn't find them.  There are custom frequency crystal oscillators available for under $20 from Mouser and Digi-Key with a two week turnaround.  I didn't want to wait that long.

Then I found a relatively simple PLL synthesizer by Harry Lythall-SMOVPO. Also, I studied the Gizmo circuit, which mates a similar synthesizer to a version of the Wenzel transmitter.  I simplified both circuits and came up with a 530-1700 KHz synthesizer that increments in 10 KHz steps, stable with 2-3 Hz. The best part is that all the parts can be ordered from Mouser for about $12.00, which includes the $5.00 copper clad circuit board blank.


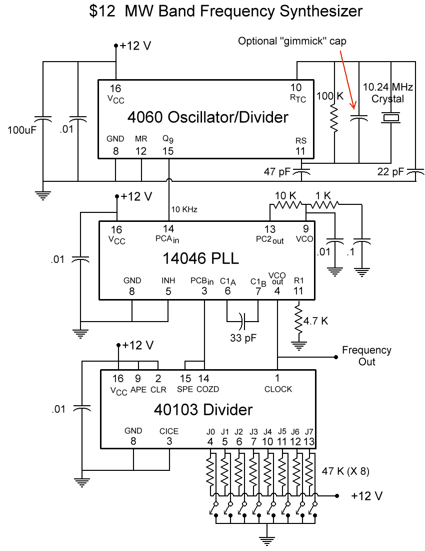
HOW IT WORKS: The 4060 is a crystal oscillator/divider. The crystal is 10.24 MHz that is divided by 1024, resulting in a 10KHz square wave out on pin 15. The 10KHz frequency is used for channel spacing. It is input into Pin 14 of the 14046 PLL, whose VCO is set for a free running frequency that will cover 500 KHz-2 MHz. The 10 KHz frequency will be multiplied N, which is any integer between 53 and 171, set by the switches on the 40103 divider. The multiplication results in 530 KHz-1710 KHz. A free running frequency is input from 14046 PLL VCO out (Pin 4) into the clock of the 40103 (Pin 1). The 40103 divides that free running frequency by N, chosen by the switch settings on pins 4-13. The divided output is input into the 14046 PLL (Pin 3), where it's compared with the 10 KHz input, adjusting until it matches the 10 KHz frequency. When it matches, the VCO will be running N times the 10 KHz frequency, resulting in the desired output frequency.

Here's what it looks like:








Here are the steps to transfer the pattern to the copper clad for etching:

1. Use ExpressPCB (free software) to generate the traces (you don't have to do this step, as I've already done it and provided the pattern below).

2. Print the resulting pattern with a laser printer onto a Sunday newspaper insert (use the slickest and thinnest and whitest you can find)

Alternatively, print the pattern with an inkjet printer onto white paper, then use an office type copying machine to print the toner pattern onto the slick paper.

3. Prepare the copper clad board to accept the ironed-on toner pattern by scrubbing it with Comet, Ajax, or Bon Ami type cleanser so that water sits on it in a big sheet instead of balling up.

4. Adjust your laundry iron to a setting just a little hotter than the steam setting (don't use steam). Position the paper with the toner pattern face down on the copper side. Iron the pattern onto the copper face of the circuit board for about a minute. With thin paper you'll see the toner traces sticking to the copper.

5. Let the board cool a little, then put it in a bowl of lukewarm water long enough for the paper to want to disintegrate (5 -10 min, maybe less).

6. Gently remove the paper, noting very clean traces left where the toner fused to the copper.

7. Etched the copper immediately. I can't help you with this part, so please don't ask questions; there's plenty about etching on the web.

8. Scrub the fully etched board with steel wool or even laquer thinner to remove the toner, leaving bright copper traces. Scrub the copper traces with Comet cleanser. Start soldering pretty soon after that.

Here's what mine looked like immediately after etching:






 And then after scrubbing off the toner and paper residue:







If you want to make one, here's the etching pattern. It's a screenshot but should work ok; just be sure to adjust the size where the IC pins are 1/10" spacing.

 A much better copy can be done if you use the ExpressPCB software to print it yourself. Here's a link to the PCB file:

http://www.tompolk.com/radios/frequencysynthesizer/freqsynth40trace.pcb






Below is a parts list for if you want to order from Mouser. It does not include the 18pF and 41pF capacitors that go below the right hand IC. I suggest you spring for the trimmers (listed in the upgrades), which should allow you to adjust the frequency spot on.
 

************************
HCM49 SMD Crystals 10.240MHz 18pF HC49S SMD $0.83

595-CD4060BE $0.48
863-MC14046BCP $0.74 (Note: CD74HC4046AE will work if the capacitor on Pins 6 & 7 is about 250pF and a 100K offset resistor is connected from Pin 12 to ground. Output waveform contains distortion not seen using the suggested ICs.)
595-CD40103BE $0.96

Boxed Metal Film Capacitors 63V 10000pF 5% Lead Free (5) $0.50
Radial Electrolytic Capacitors 35V 100uF 20% 140-XRL35V100-RC $0.11
Metallized Polyester Film Capacitors 0.01uF 1000V 10% 75-MKT1813310105 $0.42
Class 1 Ceramic Disc Capacitors - Tape/Box 50V 18pF NPO 5% Tol 140-50N5-180J-TB-RC $0.06
Class 1 Ceramic Disc Capacitors - Tape/Box 50V 47pF NPO 5% Tol 140-50N5-470J-TB-RC $0.06

1/4Watt Metal Film Resistors 1/4W 47K 5% 660-CF1/4CT26A473J (Cool $0.40
1/4Watt Metal Film Resistors 1/4W 4.7K 5%TR 660-CF1/4CVTPR472J $0.05
1/4Watt Metal Film Resistors 100K OHM 5% 1/4W 660-CFS1/4CT52R104J $0.03
1/4Watt Metal Film Resistors 10K OHM 2% 1/4W 660-CFS1/4CT52R103G $0.08
1/4Watt Metal Film Resistors 1K OHM 5% 1/4W 660-CFS1/4C102J $0.02

DIP/SIP Switches 8 POS LO PROF SEALED 506-54356687 $1.20

Single side circuit board 3" x 4.5" (see below)
Copper Clad Boards SINGLE SIDED 6x6 COPPER CLAD 1/16 590-510 $5.03
DIP Sockets 16P DUAL WIPE DIPSKT 517-4816-3004-CP $0.48
 

UPGRADES:

DIP Low Profile Sockets 16P TIN PIN GLD CONT 575-110433161 $3.42
Film Dielectric Trimmer Capacitors TRIMMER CAPACITOR 594-2222-808-11509 $0.53




This page is intended to be documentation for experimenters who are already capable of constructing such circuits.  I've built only two practically identical units, and they both work perfectly.   As I'm not an electronics expert, I "cut and try" a lot and I guess a lot.  Although my units work great, some of the resistor and capacitor values might be ripe for optimization and this circuit may have quirks that didn't present themselves to me. Therefore,  I'm not making myself available to answer questions regarding this project.  Instead, if I learn that something important has been omitted, I intend to modify the page.  I hope you find it useful.
 

Back to My Hobbies

Home



 
 
 
 
 
 
 
 
 
 
 
 
 
 
 
 
 
 
 
 

6-5-08